索引号:  XXGK-2017-002980 发布机构:  区环保局
发布日期:  2017-11-09 文号: 
关键字:  铜川市耀州区人民政府 关于省委环保督察组交办问题调查处理情况的通报 浏览次数: 
有效性:  有效
铜川市耀州区人民政府
关于省委环保督察组交办问题调查处理情况的通报

                                                                              日期:2017年11月8日
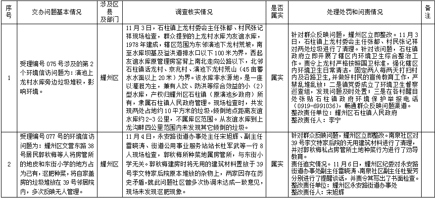
  2017年11月3日,省委环境保护督察组交办涉及铜川市环境信访件3件,其中涉及耀州区环境信访件2件,现将第21批交办问题办理结果通报如下:


陕西省委环境保护督察组进驻铜川市时间:2017年10月13日—11月12日
投诉举报值班电话:0919-3456709,邮政信箱:铜川邮政002号专用邮政信箱。
督察组受理举报电话时间:每天早8:00—晚20:00


[网络编辑:区环保局]
分享给好友阅读: